婴儿发烧的护理方法

时间: 01-09 来源: 啊哦网 作者: Anne
  • 手机浏览
    扫一扫 手机浏览
    推荐在WIFI环境下使用
  • 婴儿发烧的护理方法。今天我给大家带来的是婴儿发烧的护理方法,下面抓紧时间和我一起来看看吧。

    婴儿发烧的护理方法

    这些,您可能已经知道:

    保持室内通风,降低室内温度(保持室内人体合适的温度)。

    宝宝的衣物不要穿得过多,切勿包裹太严盖得太厚。

    补充足量的水分和食物。

    原则上,发烧时,当宝宝的腋温低于38.5℃时,采取物理降温,腋温在38.5℃以上时,物理降温加用药物降温。

    降温同时查找发热原因,并继续对因对症治疗。

    婴儿发烧的护理方法

    您还需要了解的一些护理细节:

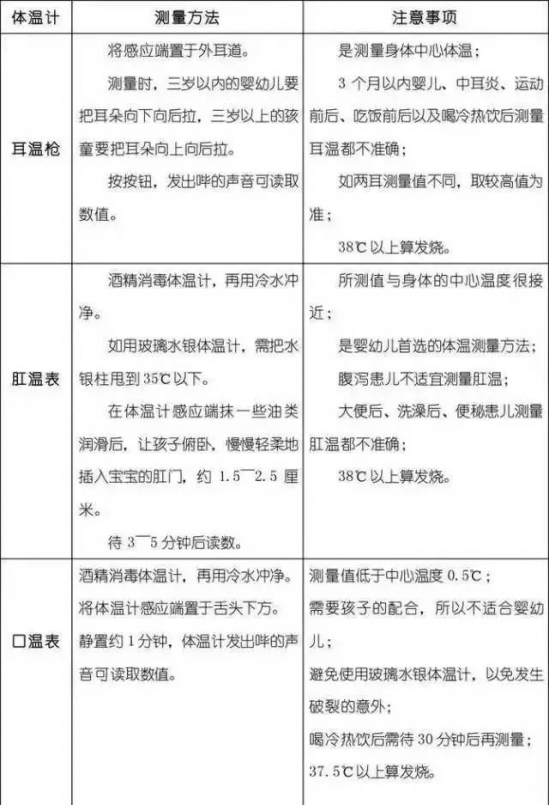
    1.学会正确测量体温

    宝宝发烧时,监测体温是很重要的一个环节。有的妈妈用自己的额头/嘴唇去贴宝宝的额头,感觉有些热,就判断宝宝是发烧了。实际上“感觉热”是一种非常不靠谱的检测方法,还是需要靠体温计来测量。

    目前市售体温计常见的有:玻璃水银体温计、电子体温计、红外体温计(耳/额温枪)。

    玻璃水银体温计具有稳定性高示值准确的优点,但测量需时稍长,使用和读数比较不便,且易破碎存在水银污染的可能。

    电子体温计具有读数和携带方便的优点,但示值准确度受电子元件及电池供电等因素影响,不如玻璃水银体温计。

    红外体温计非常适合急重病人、老人、婴幼儿等快速测量体温,但示值准确度也不如玻璃水银体温计。

    体温的测量方法和注意事项

    婴儿发烧的护理方法

    小贴士:

    许多妈妈会在测出的温度上加一定数值来推算宝宝“真正的体温”,实际是不需要的。向医生报告体温时,你只需告诉他测得的温度和使用的方法,如“医生,我用耳温枪,测得耳温是38.5℃”即可,否则会影响医生的正确判断。

    2.发烧3个期的护理

    发烧的过程就是发烧的3个期反复循环,寒战--高热--退热。

    各期的表现和护理重点

    婴儿发烧的护理方法

    小贴士:

    发烧期间,体温时高时低是普遍现象,须待病因消除疾病治愈后,体温调定点恢复到原来的设定,这时体温才能恢复到正常。

    体温高低与疾病严重程度不一定成正比,严重感染时体温可能不升反降。

    3.常用的物理降温方法

    婴儿发烧的护理方法

    天气寒冷时,用温水擦浴,简单说就是,用37℃左右的温湿毛巾擦澡,擦拭部位为全身包括宝宝的额头和面部。退热原理是让皮肤血管扩张,让体温散发出去,而且温湿毛巾擦拭后留在身上的水汽蒸发也会带走一部分体热。婴幼儿体表面积大,温水擦浴的退烧效果较成人和大童要好。一些研究表明,温水擦浴与退烧药物合用降温的疗效,比单独药物降温更为有效。

    天气暖和时,可选择给宝宝直接洗温水浴,重点是控制好水温,水温最好保持在38~40℃之间。

    小贴士:

    小婴儿禁止使用酒精擦浴,没有表达能力的婴幼儿禁止使用冰枕。

    对发烧的过度处理,可能增加宝宝身体的不适感,必要的给予物理和药物降温,有助于增加舒适感,但降温不宜太快。如在物理降温时,宝宝有痛苦烦躁甚至手脚发凉、全身发抖、口唇发紫等表现,须立即停止。

    发烧是体温中枢调定点改变所引起的,所以一般很少有超过41℃。如果体温超过41℃,就必须考虑是中暑脱水等因产热散热失调所引起的体温上升,那时就必须用物理降温法快速降低体温,尽快送往医院,以免危及生命。

    婴儿发烧的护理方法

    4.药物降温的注意事项

    使用退烧药属于对症治疗,只能短暂降低体温,使机体舒适感增加,原则上建议在腋温38.5℃以上使用,次数不宜多,间隔不宜密,避免过度使用,以免造成体温过低和肝肾功能损害。儿童常用剂型为口服剂和栓剂,其中口服剂为最常用方式,一般在服用半小时左右开始生效;栓剂通过直肠粘膜直接吸收,适合不能口服或高热惊厥需要立即降温者,腹泻患儿不适用。

    小贴士:

    腋温38.5℃以上使用退烧药并非绝对,还要参考宝宝的一般表现,如果孩子精神好能吃能玩,大可不必使用;如果是在寒战期测得的数值,那就意味着体温很有可能还会继续升高,这就需要根据宝宝当时的情况和你以往的护理经验,考虑是否使用退烧药。

    小儿常用的口服降温药物有:布洛芬混悬液或对乙酰氨基酚混悬液,高热不退时,交替使用效果好。

    5.如何给发烧的宝宝补充水分和食物

    婴儿发烧的护理方法

    由于体温升高,高代谢率、高耗氧量和胃肠道吸收减低,机体对能量的需求增加;高呼吸率和大量出汗,可能造成脱水和电解质不平衡;所以水、电解质和能量的补充在发烧的任何一期都显得尤为重要。

    发烧中的宝宝,每天对水和食物的需要量应该较平日多,但通常因为身体不适,补充是件不容易的事。给烦躁或者睡眠中的宝宝口服补水,最简单易行的办法是,用滴剂的胶头滴管挤水给他喝,一滴管大约1~2毫升,一滴管一滴管地喂,不会呛到宝宝。发烧中的宝宝需要易消化的食物,少食多餐,避免进食过量,以免增加胃肠道的负担,一般单次食物量约为平时的2/3,总量最好比平时多一两成。

    小贴士:

    吃水果和饮新鲜果汁可以补充部分水分和维持机体电解质平衡,但不建议饮用罐装的果汁和糖分过高的饮料等。

    重点提醒:

    宝宝发烧遇以下等情况,需尽快就医:

    3个月以内的宝宝

    发烧40℃以上持续24小时,少尿或者无尿的宝宝

    低烧持续4天以上的宝宝

    发烧引起抽搐的宝宝

    剧烈呕吐或者吞咽困难的宝宝

    呼吸急促口唇发紫的宝宝

    精神差活动低,甚至昏睡的宝宝

    烧退24小时后又复升高的宝宝

    相关阅读

    猜你喜欢

    prev next
    Copyright © 优美图库 版权所有 All rights reserved. 浙ICP备14043968号